各有关二级学院、部门:
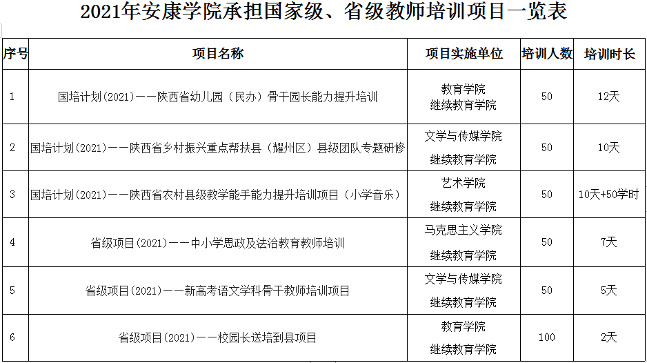
根据《陕西省教育厅办公室关于做好2021年“国培计划”—陕西省中小学幼儿园教师培训项目实施工作的通知》(陕教师办〔2021〕22号)及《陕西省教育厅办公室关于做好陕西省中小学教师培训项目2020年绩效自评和2021年申报工作的通知》(陕教师办〔2021〕11号)文件精神,继续教育学院协同相关二级学院认真调研、编制教师培训工作方案,积极组织申报。经国、省培项目现场评审答辩会及陕西省教育厅专家组评审,2021年我校获批国家级教师培训项目3项,省级教师培训项目3项。请相关二级学院、部门按照陕西省教育厅文件(陕教师办〔2021〕31、23号)要求,认真组织实施。

继续教育学院
2021年11月10日